1 甲種受験資格の現状
甲種の受験資格は、5年以上の実務経験か大学などで専門科目の履修を修了した者などが資格要件となっているため、新規採用された技術者が直ぐに受験資格を得るには時間を要し、迅速な技術者の確保ができていない。
2 受験資格
甲種消防設備士試験の受験資格は国家資格等によるものと、学歴によるものの2種類がある。
(1)国家資格等による受験資格
|
対象者
|
資格内容
|
甲種消防設備士
(試験の一部免除有) |
受験する類以外の甲種消防設備士免状の交付を受けている者
|
| 乙類消防設備士 |
乙類消防設備士免状の交付を受けて後2年以上、工事整備対象設備等の整備の経験を有する者
|
| 実務経験5年 |
消防用設備等(受験しようとする類の試験に係る消防用設備等に限る。)工事の補助として、5年以上の実務経験を有する者
|
| 無線従事者 |
電波法第41条の規定により無線従事者資格の免許を受けている者(アマチュア無線技士を除く)
|
|
その他
|
(2)学歴による受験資格
|
対象者
|
資格内容
|
| 大学、短期大学又は高等専門学校の卒業生 |
大学、短期大学、又は高等専門学校(5年制)において機械、電気、工業化学、土木又は建築に関する学科又は課程を修めて卒業された方など
|
| 高等学校及び中等教育学校の卒業生 |
高等学校及び中等教育学校において機械、電気、工業化学、土木又は建築に関する学科又は課程を修めて卒業された方
|
|
その他
|
3 対応
直ぐに受験できない技術者に対しては、先ずは無線従事者の資格を取得し、甲種消防設備士の受験資格を得て、資格の早期取得を促進する。
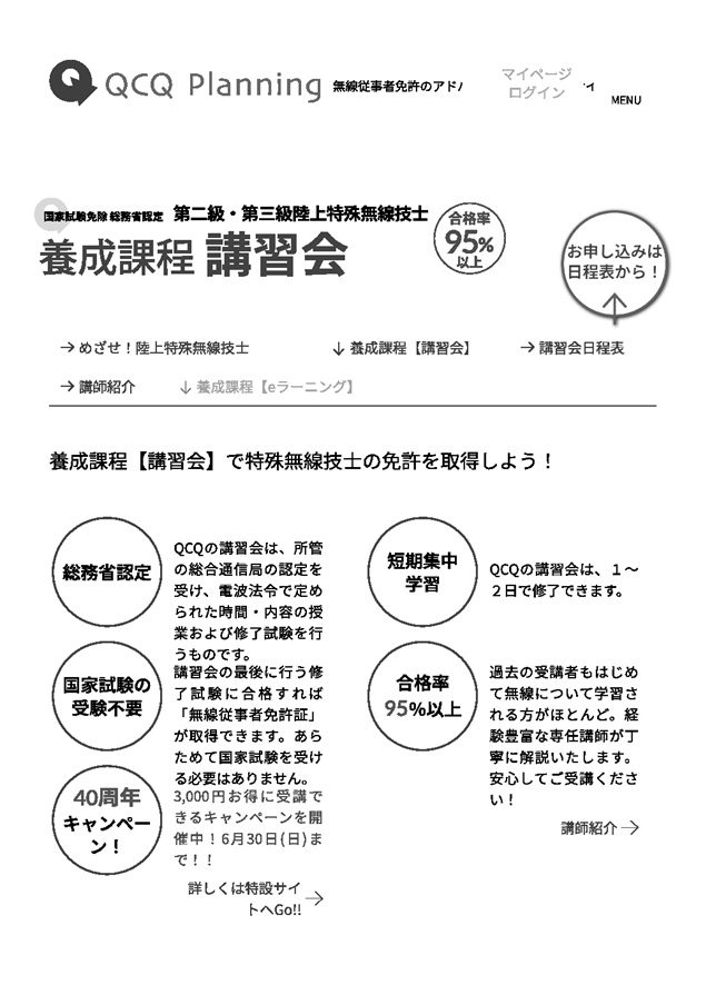
無線従事者資格は誰でも受験することができ、第四級海上無線技士や第三級陸上特殊無線技士は比較的容易に合格できる。
なお、第三級陸上特殊無線技士は、講習会を受講すれば、これまで95%以上が合格している。
<参考:県内開催状況>
静岡県の第三級陸上特殊無線技士講習会(1日コース) ※受講料金 18,250円
詳細はこちら https://www.qcq.co.jp/tkg/seminar.html
10月5日(土) 静岡市 静岡県産業経済会館
|
|
令和7年1月19日
消防設備士試験(甲種全類)
静岡県立大学短期大学部 |
|

